近日**自贸区的相关消息是玩家关注的热点,因为方案中允许外资进行游戏机的生产和销售。虽然还会有各种限制,但起码,游戏机有可能以行货身份堂堂正正进入大陆市场。
9月29日10时15分,中国(**)自由贸易试验区在**外高桥正式挂牌。中共中央政治局委员、**韩正为其揭牌。36家中外企业获颁证照,首批进驻试验区。其中就包括微软和百视通的合资企业,Xbox系列主机有望借道入华。

昨日,首批进驻中国(**)自由贸易试验区的企业在仪式上领取证照。新华社记者 陈飞 摄
此外,昨天**市政府还公布了自贸区的负面清单(中国(**)自由贸易试验区外商投资准入特别管理措施(负面清单)(2013年))。
所谓负面清单(Negative List),相当于投资领域的"黑名单",列明了企业不能投资的领域和产业。学术上的说法是,凡是针对外资的与国民待遇、最惠国待遇不符的管理措施,或业绩要求、高管要求等方面的管理限制措施,均以清单方式列明。简单说,除了清单上注明的不能做的内容外,其他都可以做。
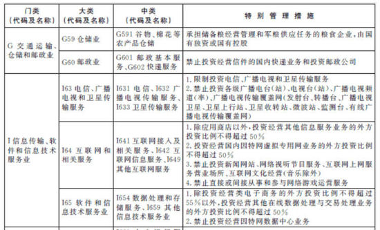
负面清单内容较多,其中I类(信息传输,软件和信息技术服务业)中,有部分内容和我们所关心的游戏机有关。
·禁止投资新闻网站、网络视听节目服务、互联网上网营业场所、互联网文化经营(音乐除外)
·禁止直接或间接从事和参与网络游戏运营服务
·禁止投资经营因特网数据中心业务

自贸区负面清单截图
从这几条来看,目前主机商提供的PSN或Xbox live之类的网络服务可能会受到部分限制。可能只是会阉割网络视听方面的内容,但也有可能将"网络游戏"概念扩大化,导致整个网络服务都无法提供。具体如何,我们将继续跟踪报道。